awc77万象城官网
教务处
首页
部门概况
组织机构
科室职责
岗位职责
党建工作
教学管理
专业设置
课程管理
教学运行
实践管理
教材管理
升学专栏
专业人才培养方案
专业建设项目
重点项目建设
区级项目建设
校级项目建设
考务管理
教学考试
英语等级考试
全国中小学教师资格考试
竞赛管理
技能竞赛参赛
技能竞赛承办
服务指南
政策查阅
办事流程
下载专区
当前位置:
首页
>>
专业建设项目
>>
区级项目建设
>> 正文
专业建设项目
重点项目建设
区级项目建设
校级项目建设
区级项目建设
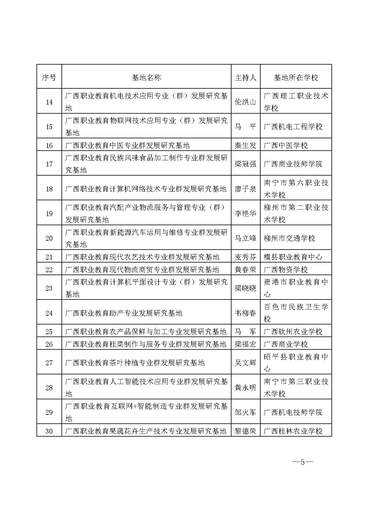
关于公布广西职业教育第四批专业发展研究基地名单的通知
、